本系统内所有内容仅供参考,具体税收政策,办税流程及表单填报要求等以法律法规及相关规定为准。

《研发费用加计扣除优惠明细表》政策依据

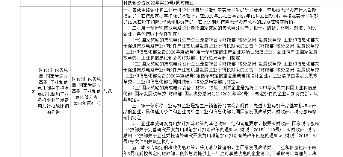
2020-03-23 11:12:37 浏览量:94