本系统内所有内容仅供参考,具体税收政策,办税流程及表单填报要求等以法律法规及相关规定为准。

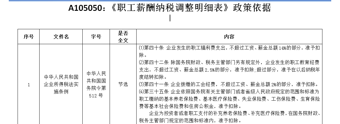
《职工薪酬纳税调整明细表》政策依据

2019-12-13 09:38:38 浏览量:188